1. Vespa Forum
    1. Unerledigte Themen
  2. Dashboard
  3. Galerie
    1. Alben
    2. Karte
  4. Lexikon
  • Anmelden oder registrieren
  • Suche
Dieses Thema
  • Alles
  • Dieses Thema
  • Dieses Forum
  • Forum
  • Galerie
  • Lexikon
  • Seiten
  • Erweiterte Suche
  1. VespaOnline Forum: Entdecke die Welt der klassischen Vespa-Roller und teile deine Leidenschaft
  2. Vespa Smallframe / Largeframe / Wideframe Roller
  3. Vespa Elektrik

Anleitung: So kann man sein Handy an der Vespa laden!

  • fgib
  • May 7, 2014 at 17:33
  • fgib
    Erleuchteter
    Reaktionen
    222
    Punkte
    15,187
    Trophäen
    2
    Beiträge
    2,890
    Bilder
    14
    Einträge
    2
    Wohnort
    Burgwedel, Deutschland
    Vespa Typ
    PK 50 XL1, PX80 Lusso
    Vespa Club
    Die Milden Jungs
    • May 7, 2014 at 17:33
    • #1

    Die neueste Version zu diesem Thema findet Ihr hier!
    Link: Handy an der Vespa laden mit USB-Buchse


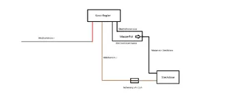
    Hier zeige ich euch wie ihr euer Handy an der Vespa laden könnt. Anbei eine Zeichnung des Schaltplans für die Elektrik-Legastheniker

    Vorraussetzungen:
    -Eine Vespa mit 12V Zündanlage
    -1 Stunde Zeit
    -Ein Kabelschuh-Set
    -1 Stromdieb
    -Schrumpfschläuche
    -KOSO-Regler/Gleichrichter
    -USB-Lader wie z.B diesen


    1.Schritt: Anbauteile entfernen
    -Kaskade abschrauben
    -Handschuhfach entfernen

    2.Schritt:Steckdose einbauen
    -Sucht euch einen Platz und baut die Steckdose ein. Ich habe sie oben aufs Handschuhfach gebaut. Die Überwurfmutter von Unten festschrauben, damit nix verrutscht. Ich habe das Loch mit einem Dremel gemacht.
    -Schneidet das Kabel ca. bei der Mitte ab und fädelt es zum Kombistecker durch. Bei der PK geht das zum Beispiel durch das Loch für die Blinkerkabel.

    3.Schritt: Kabel verbinden
    -Rotes Kabel vom Kosoregler per Stromdieb mit einem Wechselstromführenden Kabel verbinden (z.B. Graues Kabel am Lichtschalter bei einer PK)
    -2 Schwarze Massekabel des Reglers und das Massekabel von der Steckdose auf einen Ringkabelschuh crimpen.
    -Braunes Kabel vom Regler per Verbinder aus dem Kabelschuhset mit dem Roten von der Steckdose verbinden
    -ca. 0,5mm Rund ums Schraubloch vom Handschuhfach den Lack per Schraubenzieher entfernen.
    -Kabelschuh mit den Massekabeln unter die Schraube vom Handschuhfach legen
    -Auf die Kabel der Steckdose und die Kabel die Vom Regler kommen ( DIe die ihr abgeschnitten habt) Jeweils Schuhe aufcrimpen damit ihr die Kabel einfach wieder abziehen könnt wenn das Handschuhfach mal ab muss.
    -Schrumpfschlauch vor dem Zusammenstecken auf BEIDE Kabel mit den gerade eben aufgecrimpten Schuhen schieben
    -Stecker verbinden.
    -Schrumpfschläuche auf den Steckverbinder schieben und schrumpfen. JEDES DER 2 KABEL BRAUCHT EINEN EIGENEN, DAMIT SICH + UND - NICHT BERÜHERN. Sonst gibts nen Kurzschluss und die Sicherung ist durch.
    -Handschuhfach anschrauben. Achtet darauf das der Ringschuh noch auf der Schraube sitzt

    4.Schritt: Testen
    -Startet den Motor
    -Wenn das Licht am Anschluss leuchtet, hat alles geklappt. Glückwunsch!

    5.Schritt: Zusammenbau
    -Versteckt die Kabel am Kombistecker
    -Schraubt die Kaskade wieder an


    Die Steckdose ist mit allen Modernen Handy´s kompatibel, die sich über das USB-Datenkabel laden lassen. Die Steckdose ist wasserdicht und hat gleich 2 Anschlüsse
    FERTIG!

    3 Mal editiert, zuletzt von fgib98 (May 7, 2014 at 18:55)

  • Orangutanklaus
    Schüler
    Punkte
    515
    Trophäen
    1
    Beiträge
    102
    Vespa Typ
    P80X
    • May 8, 2014 at 04:32
    • #2

    Also es gibts Vespas mit Batterie! Dann ist das alles dort oben hinfällig, da man nur an ein DC-Kabel gehen muss! Am intelligentesten an die Batterie selbst, da man dann auch im Stand das Handy laden kann.

    Schön ist bei dieser Version, dass man zum Beispiel beim Zelten nachts Strom für ne Lampe o.ä. hat!

  • fgib
    Erleuchteter
    Reaktionen
    222
    Punkte
    15,187
    Trophäen
    2
    Beiträge
    2,890
    Bilder
    14
    Einträge
    2
    Wohnort
    Burgwedel, Deutschland
    Vespa Typ
    PK 50 XL1, PX80 Lusso
    Vespa Club
    Die Milden Jungs
    • May 8, 2014 at 07:21
    • #3

    Das saugt einem aber irgendwann die Batterie durch die LEDs im Stand leer. Am besten auf Zündungs plus.

    Ich hab das so geschrieben, weil die meisten eben keine Batterie haben, und wenn man die nachrüsten will, muss man auch wieder kabel durch den Tunnel ziehen.

    Praktisch für Anfänger ohne E-Start Vespa

    Werde das nochmal überarbeiten, wenn mir ne E-Start Vespa in die Hände fällt

  • BLACKPUNTO
    Schüler
    Reaktionen
    2
    Punkte
    797
    Trophäen
    1
    Beiträge
    158
    Wohnort
    Oberhausen
    Vespa Typ
    PX 80 Bj.82
    • May 8, 2014 at 07:38
    • #4

    Dann nimm doch lieber ein Motorrad-Zigarettenanzündersteckdosen-Nachrüstset welches du verbaust. So wie die hier:

    Da sind keine LEDS oder sonstige Verbraucher drin und du kannst auch noch andere Dinge, die für nen Ziganzünder gedacht sind (Navi,....) auch einstecken...
    Und man muss dann nicht bei Batteriemodellen übers Zündplus gehen..

  • fgib
    Erleuchteter
    Reaktionen
    222
    Punkte
    15,187
    Trophäen
    2
    Beiträge
    2,890
    Bilder
    14
    Einträge
    2
    Wohnort
    Burgwedel, Deutschland
    Vespa Typ
    PK 50 XL1, PX80 Lusso
    Vespa Club
    Die Milden Jungs
    • May 8, 2014 at 07:59
    • #5

    Ist doch besser über geschaltet es Plus, sonst lädt sich der nächste der es sieht sein Handy ^^

  • BLACKPUNTO
    Schüler
    Reaktionen
    2
    Punkte
    797
    Trophäen
    1
    Beiträge
    158
    Wohnort
    Oberhausen
    Vespa Typ
    PX 80 Bj.82
    • May 8, 2014 at 08:20
    • #6

    Ach stimmt. Du hast es nach außen gebaut. Ja dann schon.
    Meins ist IM Handschuhfach. Daher kein Problem mit Stromdieben. :)

  • fgib
    Erleuchteter
    Reaktionen
    222
    Punkte
    15,187
    Trophäen
    2
    Beiträge
    2,890
    Bilder
    14
    Einträge
    2
    Wohnort
    Burgwedel, Deutschland
    Vespa Typ
    PK 50 XL1, PX80 Lusso
    Vespa Club
    Die Milden Jungs
    • September 8, 2014 at 21:27
    • #7

    Mittlerweile wurde das ganze auf Batterie umgebaut. Mit dem 4 Poligen Zündschalter der Elestart Modelle ist das ganze auch geschaltet.

  • Vespi555
    Anfänger
    Punkte
    5
    Beiträge
    1
    Wohnort
    Kassel
    Vespa Typ
    GTS
    • September 14, 2014 at 14:37
    • #8

    Tolle Idee! 8o
    Finde ich sehr praktisch. Kämpfe, selbst immer mit meinem Handy Akku. Das, leider ständig leer ist.
    Gerade, wenn man mal mit der Vespa eine größere Tour macht. Bzw. auch mal am Wochenende Zelten fährt.

    Ich frage mich nur, wo du es ablegst? Das es auch wirklich einen sicheren Halt hat?
    Im Handschuhfach, wäre ja dann eigentlich empfehlenswerter oder? =)

    Grüße

  • fgib
    Erleuchteter
    Reaktionen
    222
    Punkte
    15,187
    Trophäen
    2
    Beiträge
    2,890
    Bilder
    14
    Einträge
    2
    Wohnort
    Burgwedel, Deutschland
    Vespa Typ
    PK 50 XL1, PX80 Lusso
    Vespa Club
    Die Milden Jungs
    • September 14, 2014 at 14:42
    • #9

    Meiner wird von Unten mit einer Mutter gesichert. Habe oben ein Loch reingedremelt das er reinpasst und festgeschraubt.

  • fgib
    Erleuchteter
    Reaktionen
    222
    Punkte
    15,187
    Trophäen
    2
    Beiträge
    2,890
    Bilder
    14
    Einträge
    2
    Wohnort
    Burgwedel, Deutschland
    Vespa Typ
    PK 50 XL1, PX80 Lusso
    Vespa Club
    Die Milden Jungs
    • September 14, 2014 at 17:27
    • #10

    Der Anschluss wird mit einer Gummikappe vor Regen und anderen Flüssigkeiten geschützt. Bei eingeschalteter Zündung/Laufendem Motor leuchtet der Anschluss blau.

    Bilder

    • 20140914_171955.jpg
      • 225.21 kB
      • 1,920 × 1,080
      • 1,510
    • 20140914_172004.jpg
      • 221.35 kB
      • 1,920 × 1,080
      • 1,006
    • 20140914_172014.jpg
      • 251.36 kB
      • 1,920 × 1,080
      • 994
  • damicha78
    Fortgeschrittener
    Reaktionen
    24
    Punkte
    1,414
    Trophäen
    1
    Beiträge
    266
    Bilder
    1
    Wohnort
    44532 Lünen, Deutschland
    Vespa Typ
    Pk 50 xl
    • September 15, 2014 at 19:06
    • #11

    Tolle Idee

    aber braucht man denn unbedingt den Regler von Koso ?
    Kann man nicht einfach an den hupengleichrichter dran gehen ?
    Denn, ich habe garkeine Batterie ;)

    lg micha

  • fgib
    Erleuchteter
    Reaktionen
    222
    Punkte
    15,187
    Trophäen
    2
    Beiträge
    2,890
    Bilder
    14
    Einträge
    2
    Wohnort
    Burgwedel, Deutschland
    Vespa Typ
    PK 50 XL1, PX80 Lusso
    Vespa Club
    Die Milden Jungs
    • September 15, 2014 at 19:10
    • #12

    Der hält das ganze leider nicht sehr lange durch.

  • Faro Basso
    Fortgeschrittener
    Reaktionen
    5
    Punkte
    1,220
    Trophäen
    1
    Beiträge
    171
    Bilder
    11
    Vespa Typ
    Faro Basso VM1 - GS150
    • September 15, 2014 at 23:32
    • #13

    Schön Mir fehlt nur noch das Handschuhfach.

  • PX_Lello
    Anfänger
    Reaktionen
    3
    Punkte
    8
    Beiträge
    1
    Vespa Typ
    P80X
    Vespa Club
    PX-Club Niederreih
    • November 3, 2018 at 07:48
    • #14

    Hallo,

    habe jetzt in 2 Vespen PX ohne Batterie eine Handy Landemöglichkeit eingebaut. Als Grundlage habe ich den Eintrag von "fgib" genutzt war aber mit dem Einbau nicht ganz zufrieden.

    Trotzdem erst einmal Danke für deine Inspiration ;)

    Bauteile sind erstmal alle gleich.

    Ich habe beim Restaurieren der beiden PX ein 2-adriges kabel von Reserverad bis Handschuhfach gezogen um den Kosoregler hinten zu montieren. Somit spare ich mir den platz vorne.

    Im Handschuhfach habe ich mir ein Einbauteil für Autos besorgt (s. Bild) und dies in einer kleinen Elektrodose verbaut mit Vorsicherung.

    Im Lenkkopf befindet sich eine weitere USB Steckdose um Das TomTom Navi VIO bei längeren touren mit Spannung zu versorgen ohne viel kabel um die Beine herum. Zusätzlich kann ich im Handschuhfach ein Handy laden.

    Befestigt habe ich die Dose an der Schraube vom Blinker und zusätzlich mit doppelseitiges Klebeband fixiert damit es nicht rappelt und wackelt.

    Den Koso-Regler habe ich an einem Schraubenloch am Batteriefach befestigt und das Kabel wurde durch der Öffnung Blinker-kabel geführt. Somit brauch ich nichts Bohren was immer unschön ist.

    Die USB Steckdose im Lenkkopf muss natürlich gefräst werden. Da ist es wichtig das ihr eher im oberen teil der Abdeckung bleibt als unten. Die Abdeckung ist an der stelle Doppelwandig so das die Einbautiefe gegeben ist. Den Luftraum zwischen der Doppelwandigen Abdeckung habe ich mit Heißkleber vorsichtig vergossen. Somit ist das Bauteil vor Wasser oder Ungeziefer geschützt.

    Viele spaß beim Bauen

    PX_Lello

    Bilder

    • A1.jpg
      • 79.59 kB
      • 583 × 1,200
      • 1,156
    • A2.jpg
      • 58.56 kB
      • 583 × 1,200
      • 1,435
    • A3.jpg
      • 83.45 kB
      • 583 × 1,200
      • 999
  1. Datenschutzerklärung
  2. Impressum
  3. Kontakt
  4. Geschichte der Vespa bei Wikipedia
  5. Nutzungsbedingungen
Made with ♥ in Bavaria
Community-Software: WoltLab Suite™