Hallo!
Hab mir die Tage nen Blitzer selbstgebastelt, weil ich nich extra in Baumarkt wollt um 30 Öcken oder sowas auszugeben
Im großen und ganzen ist ne Blitzpistole auch nix anderes, wie das folgend vorgestellte.
Is vielleicht interessant für Leute, die Löten können und/oder eh die nötigen Bauteile rumliegen haben... das war bei mir der Fall und nach nem kurzen Gespräch mit Kollegen war das Teil auch schnell entworfen und hat nach praktischen Nachbesserungen nun wohl den Wert vorgestellt zu werden.
Praktisch erprobt:
Funktioniert für Einzylinder, wie unsere Vespen, einwandfrei und is auch relativ schnell aufgebaut und mit den folgenden Bauteilen sofort einsatzbereit. Sollt man nur andere Transistoren, etc zur Hand haben, muss das ausprobiert werden, sollte aber möglich sein, sofern der Transistor einige Hundert mA packt.
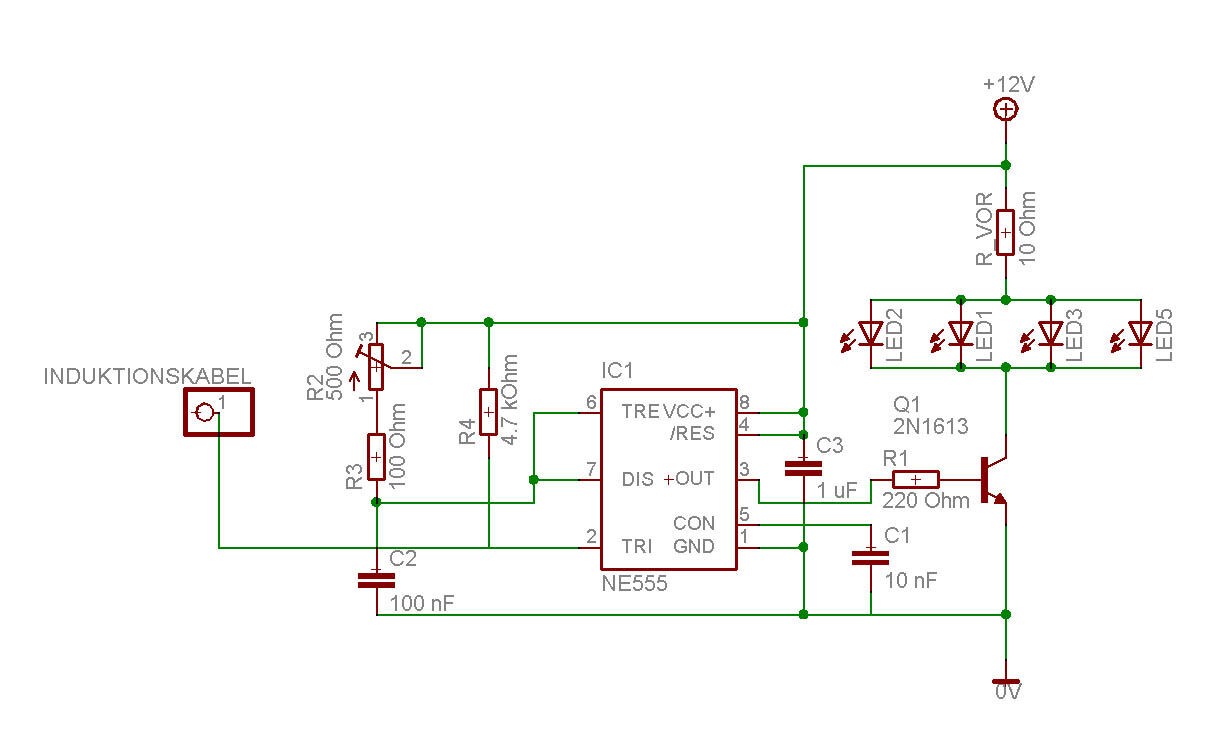
Bauteile:
-Das wichtigste: Der NE555 Timer-IC
-Kondensatoren 1 x 10nF, 1 x 100nF, 1 x 1uF
- 1x 500 Ohm Potentiometer
-Widerstände 1 x 100 Ohm, 1 x 4,7 kOhm, 1 x 220 Ohm, 1 x 10 Ohm
- 1 x Transistor, z.B. 2n1613
- 4 Ultrahelle LED's (Die hier verwendeten waren gelbe ultrahelle von Reichelt, hatt ich grade zur Hand. Datenblatt: 2,4V 20mA)
-3 x Kabel, länge 2 x > 1m, 1 x 40cm
-und ne Platineeee
Los gehts, zamlöten wie auf folgendem Bild, die LEDs alle zu einer Seite von der Platine wegstehen lassen.
Das ganze funktioniert so nur, weil die LED's nie permanent leuchten werden, andernfalls würden diese mit dem viel zu geringen Vorwiderstand draufgehen... Hab da erst den eigentlich korrekt berechneten genommen, durch die gepulste Ansteuerung erhält man mit dem 10 Ohm "Dummiwiderstand" aber mehr Licht und den LED's schadets nicht, da kein zu großer Strom während jeder kurzen Beleuchtungsphase fließt.
In etwa so kann das ganze dann aussehen:
Hab das dann in ne lustige Bonbondose gepackt und diese auch mit Masse verbunden zur Abschirmung.
Praktisch braucht man das aber nicht zwingend, funktioniert auch ohne. Eventuell interessant für Mehrzylinder wegen der vielen Störungen. Dabei sollte man dann aber vielleicht noch nen Filter am Eingang einlöten.
Über das Poti ist die Pulslänge einstellbar und somit kann man das entstehende Bild etwas schärfen.
Ja zur Anwendung:
Masse mit Batteriemasse verbinden, +12 V mit Batterieplus und das Induktionskabel einfach um den Zündkerzenstecker wickeln (oder mit einer angelöteten Klemme dranmachen) und los gehts mit dem Blitzen sobald der Motor läuft. Mit dem Poti einstellen et voila ![]()
Diese Variante sollte auch bei 6V-Vespas funktionieren, genauso kann die Platine auch mit einer 9V-Blockbatterie betrieben werden.
Viel Spaß!
Grüße hoiss
P.s.: Warum selber bauen? Weils Spaß macht! Warum Vespaschrauben statt Plastikroller kaufen? Weils Spaß macht! ![]()


